



2021年春运从1月28日开始至3月8日结束,为期40天。
平安交通连着千万家,疫情期间,请广大驾驶人收好这份2021年春运(春节)福建省高速公路交通安全出行提示,合理选择时段、线路,安全出行,平安过年。
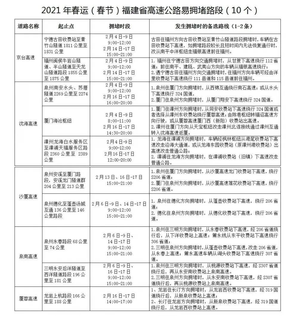
据预测,今年春运因受疫情影响,我省高速公路车流量较往年有所不同,节前客流相对分散,节后返程较为集中,预计营业性客运压力将减轻,但私家车出行将增加,重点时段集中出行现象依然存在。
交通形势研判
(一)高峰时段预测。节前返乡车流可能集中在1月29日至2月11日(农历十二月十七至除夕),高速公路车流、客流将呈现逐日增加趋势;2月10日至11日上午,将迎来返乡小高峰。2月13日至19日(农历正月初二至初八),将迎来春节小高峰;2月26日至3月1日,客运车辆、私家车流量将有所增加。
(二)全省天气情况。据省气象局预报,1月28日至2月11日,全省多云天气较多,中北部县市有分散性小雨,气温变化幅度较大。警方提示:请关注天气变化,雨雾天气行车,注意降低车速,与前车保持安全车距,不随意变更车道,切忌紧急刹车制动,防止车辆侧滑失控发生危险。
安全出行提示
(一)疫情期间,请尽量减少不必要外出,保持安全社交距离。
(二)出发前,应检查车况,提前了解沿途天气、交通状况和交通管制信息,规划好行车路线,不疲劳驾驶,不酒后驾驶(含隔夜酒驾)。
(三)不要在高速公路上随意变道、停车、倒车,非紧急情况下不得占用紧急停车带。遇正在执行紧急公务的特种车辆,请您务必依法让行。
(四)高速公路上,车辆发生故障或事故时,应牢记“车靠边、快警示、人撤离、即报警”,车内人员迅速转移至路侧安全防护设施外。同时,立即开启危险报警闪光灯,在车后150米外放置三角警告标志,拨打110或12122报警并等待救援,切勿在高速公路上停留。
(五)近日,莆炎高速尤溪中仙至大田广平段、甬莞高速宁德沙埕湾跨海高速公路两处路段新开通,行经施工路段要注意减速慢行。